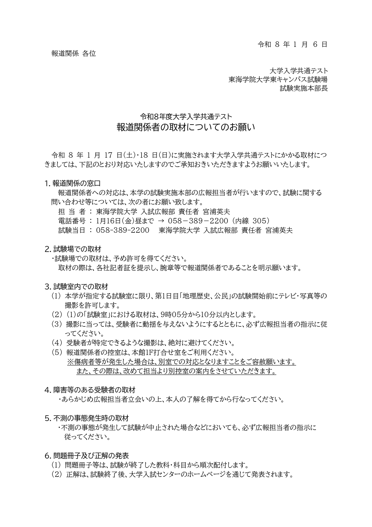
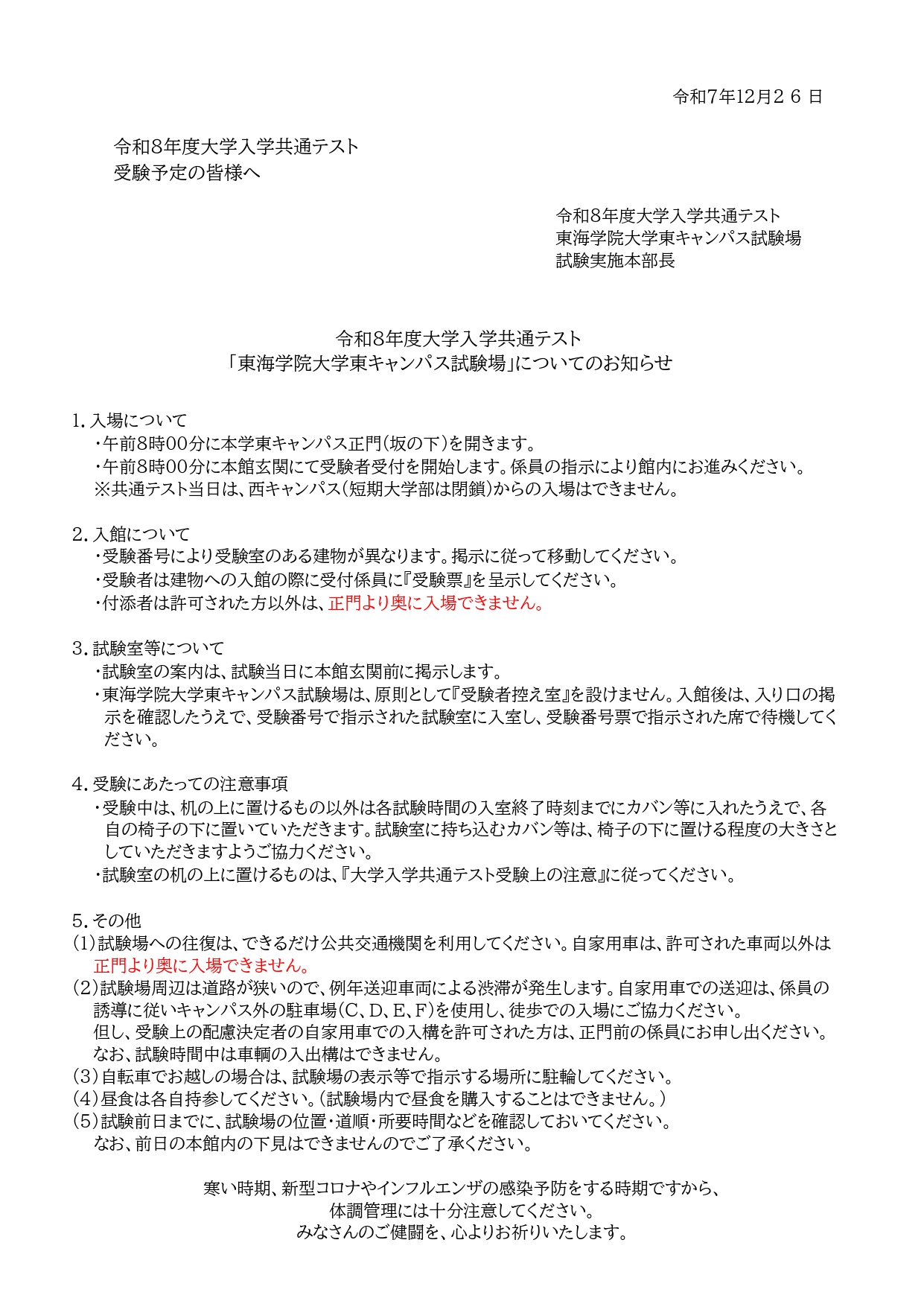
ホーム › 重要なお知らせ › 令和8年度大学入学共通テスト 東海学院大学東キャンパス試験場について (東海学院大学東キャンパス試験場 試験実施本部長) 重要なお知らせ 令和8年度大学入学共通テスト 東海学院大学東キャンパス試験場について (東海学院大学東キャンパス試験場 試験実施本部長) 2026年01月09日 (1)出願された方々・受験予定の皆様 「東海学院大学東キャンパス試験場」についてのお知らせ (2)報道関係 各位 報道関係者の取材についてのお願い < > 新着情報 新着情報 お知らせ 在学生 地域・社会 重要なお知らせ 研究活動 教員紹介 研究活動にかかる規程類 科学研究費助成事業研究倫理 トピックス 研究報告 産学官連携 公開講座 通報窓口 イベント オープンキャンパス 公開講座 その他イベント